
▲農糧署推動友善環境農業,經審查符合補助條件,即可獲得補助購買農糧署公告推薦有機農業適用的肥料或防治資材。(圖/記者王兆麟翻攝,下同)
記者王兆麟/花蓮報導
為減少農友使用化學肥料,引領農友友善農業環境,農糧署持續推動友善環境農業資材補助等各項措施,農友可依農時所需,持實際經營農地之土地證明資料,直接向耕地所在地輔導窗口(農會、公所或合作社場)提出申請,經輔導單位審查符合補助條件,即可獲得補助購買農糧署公告推薦有機農業適用的肥料或防治資材。
[廣告] 請繼續往下閱讀.
農糧署東區分署表示,農糧署推動合理化施肥措施,搭配農委會農業試驗所及各區農業改良場進行作物整合管理、施肥技術指導,及免費提供土壤肥力檢測等服務,農民可依農業改良場之土壤肥力檢測報告或指導,購買適合的肥料資材施用或進行農田地力改良,補充缺乏的肥料或元素,除減少資源浪費,亦可兼顧農業穩定生產及維護環境永續發展。友善環境農業資材的補助項目包括:
(一)獎勵施用微生物肥料
鼓勵農民施用農糧署網站公告推薦之微生物肥料,如溶磷菌、溶鉀菌肥料,改善土壤微生物相,促進作物養分利用,補助購買憑證所列金額的1/2,每公頃最高補助5,000元。
(二)配合推動合理化施肥,獎勵農民進行農田土壤改良
農委會各試驗改良場於各地舉辦合理化施肥宣導講習、技術諮詢服務及免費土壤肥力檢測分析,依檢測結果提供農友建議施用之土壤改良資材,以改善農田土壤過酸、過鹼問題或補充微量元素,如石灰資材及微量元素肥料等,補助購買憑證所列金額的1/3,每公頃最高補助3,000元。
(三)施用國產有機質肥料,提升土壤有機質含量
1、有機及友善耕作農友:施用農糧署推薦之有機農業適用品牌肥料,每公頃施用10公噸肥料,最高補助3萬元。
2、一般慣行耕作農友:施用農糧署推薦之國產有機質品牌肥料,每公頃施用6公噸肥料,最高補助1萬2千元。
(四)推動友善環境農業及化學農藥十年減半政策,為降低對化學性防治資材之依賴度
補助農友施用生物性農藥,如蘇力菌、枯草桿菌等病蟲害防治資材,,補助購買憑證所列金額的1/2,每公頃最高補助5,000元。
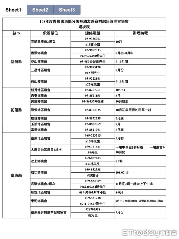
▲宜蘭、花蓮、台東相關農會或團體辦理23場次的肥培管理教育宣導講習。
東區分署進一步說明,肥料為農業生產必須的資材,為確保作物良好收穫,農友必須依作物生長需求及土壤肥力狀況適度施肥,一旦為求高產或因不了解各種肥料特性,施用過多化學肥料或施用方法不正確,造成浪費及環境污染。為輔導農友正確及有效施用各種肥料,2019年將請宜蘭、花蓮、台東相關農會或團體辦理23場次的肥培管理教育宣導講習,內容包括友善環境農業資材補助政策宣導、農田地力改良與農業資材介紹、土壤肥培管理,歡迎有興趣農友就近洽詢農會報名參加。
[廣告] 請繼續往下閱讀..