
▲▼ 嘉義知名豆漿店,生意相當蕭條,去年因食物感染沙門桿菌,導致一民眾暴斃多人上吐下瀉,至今對受害者不聞不問更被爆出換招牌重起爐灶。(圖/記者翁伊森攝)
記者翁伊森/嘉義報導
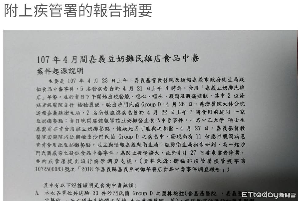
嘉義縣民雄鄉某知名豆漿店去年4月發生多人集體食物中毒,事後經調查為食物因感染沙門桿菌導致,更導致一名碩士生吃完暴斃。該碩生妹妹日前於網站Dcard發文指出,一年過了,店家業主不僅不聞不問,連聲道歉都沒有,甚至將原有招牌換掉更名營業,讓人感到相當痛心。
[廣告] 請繼續往下閱讀.
▲▼ 嘉義知名豆漿店去年因食物感染沙門桿菌,導致一民眾暴斃多人上吐下瀉,受害家屬出示疾管暑摘要報告。(圖/翻攝Dcard)
事件發生2018年4月23日,當時生意如日中天的嘉義豆奶攤,不僅嘉義市分店頻開,甚至開到嘉義縣,發生集體中毒事件的店點正是學生人數最多的民雄,約46個人發生上吐下瀉、發高燒等症狀,受害學生、民眾一度以為是腸胃炎,狂拉肚子爆瘦的人大有人在,直到新聞爆發才知道原來是食物中毒,而最後店家食物被驗出感染沙門桿菌,遭衛生單位開罰,生意更是一落千丈。
▲▼ 嘉義知名豆漿店,生意相當蕭條,去年因食物感染沙門桿菌,導致一民眾暴斃多人上吐下瀉,至今對受害者不聞不問更被爆出換招牌重起爐灶。(圖/記者翁伊森攝)
現在更被該名女網友直指,店東換招牌重啟爐灶,過去一年甚至完全沒有給受害人交代,提醒在嘉義念書的學生,不要再吃這家店的東西了,甚至有朋友住在嘉義的話也要小心一點,只希望不要再發生相同的悲劇。
[廣告] 請繼續往下閱讀..
▲▼ 嘉義知名豆漿店,食物感染沙門桿菌,導致一民眾暴斃多人上吐下瀉,遭當地衛生機關開罰。(圖/記者翁伊森翻攝)