
▲國防部退軍重寄通知函人址不符等錯誤會不會再現,退軍等著看。(圖/退軍提供)
文/特約撰述 林健華
[廣告] 請繼續往下閱讀.
國防部7月1日一大清早6點發出新聞稿表示,已依法完成「已退軍職人員退除給與重新計算通知函」20萬5837份,經核校及印製作業後,於30日完成交寄,並指退伍軍人接獲通知函如有疑義,收函次日起30日內,繕具訴願書經由國防部或各軍司令部向行政院或國防部提起訴願。
國防部先前趕進度寄發退軍重計通知書,內容錯誤百出,引發退軍抗議及民眾質疑軍方作業可靠度,甚至退軍要求國防部長嚴德發下台聲浪高漲,第二回重寄是否「無誤」?退軍及各界都睜大眼睛看好戲。
國防部完成第二輪寄發通知函,並稱已協同輔導會建立多元管道電話諮詢,並於網站提供有關軍人退撫制度Q&A、懶人包及訴願救濟注意事項等相關訊息,以服務退役軍人。
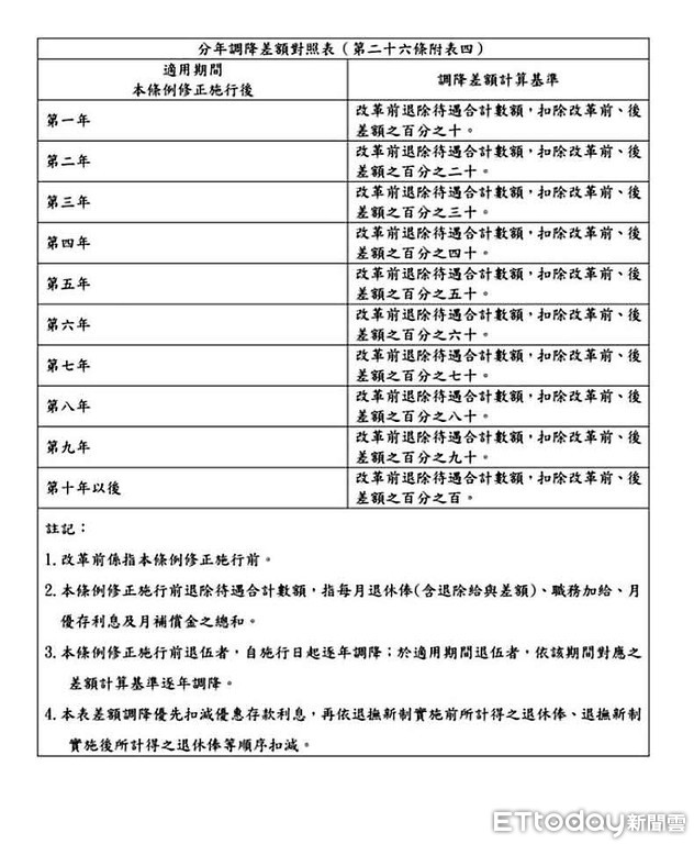
▲退役少將于北辰提供參考表,要退軍仔細看清楚。(圖/于北辰提供)
備役少將于北辰在社群體提醒所有退伍軍人說:「大家收到後請先仔細核對姓名、身份證字號、出生日期、退伍日期、年資等基本資料外,有一項一定要確認『改革前退休給與總和』~應該包含⋯退除給與差額、職務加給、月優存利息、月補償金之總和!之總和!之總和!很重要!所以說三遍⋯⋯」
[廣告] 請繼續往下閱讀..
他還附上分10年遞減的參考附表,要大家睜大眼睛看清楚所有細節,不要被國防部唬弄了;他還附註要退軍同袍:「不要再兇第一線的承辦人員了!看來他們又幾天沒睡覺了⋯」,並直指「蔡英文你的7月1日~害人不淺啊!」