
▲民進黨立委提案連署。(圖/翻攝自Facebook/黃揚明)
記者郭運興/台北報導
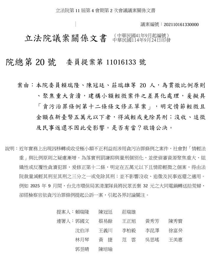
總統賴清德15日發表談話,批評國會「濫權立法」,更提到「在全民厭惡貪污、期待廉政的同時,在野黨正推動修法,除了讓5萬元以下的貪污免除刑責,也將貪污助理費的行為除罪化」。對此,媒體人黃揚明今(16日)指出,「明定情節輕微且金額在五萬元以下者,得減輕或免除其刑」該案由20位綠委提案連署、還有一個版本是貪污1萬以下除罪,兩案合計超過30位綠委提案連署。他大酸,原來,在賴總統眼中,這些立委都是「在野黨」,難怪「在野獨裁」。
[廣告] 請繼續往下閱讀.
總統賴清德15日院際國政茶敘後發表錄影談話,向國人說明當前憲政與國政風險,他也批評國會「濫權立法」,更提到「在全民厭惡貪污、期待廉政的同時,在野黨正推動修法,除了讓5萬元以下的貪污免除刑責,也將貪污助理費的行為除罪化,甚至更立法要把公費助理的經費直接納入立委的私囊,助理的權益將無從保障」。
對此,黃揚明表示,昨天賴清德總統提及「在野黨正推動修法,除了讓5萬元以下的貪污免除刑責...」,有網友補充這個提案版本,就貼出來分享一下:
案由「明定情節輕微且金額在新臺幣五萬元以下者,得減輕或免除其刑」
提案立委:賴瑞隆、陳冠廷、莊瑞雄
連署立委:郭國文、蔡易餘、王正旭、黃秀芳、陳秀寳、沈伯洋、王義川、李柏毅、李昆澤、徐富癸、林月琴、黃捷、范雲、吳思瑤、王美惠、郭昱晴、陳培瑜
黃揚明大酸,原來,在賴總統眼中,這些立委都是「在野黨」,難怪「在野獨裁」,另外,還有一個版本是貪污1萬元以下除罪的,兩案合計超過30位民進黨立委提案、連署,過半數喔,國民黨立委有不代表民進黨立委沒有。
[廣告] 請繼續往下閱讀..